2023年8月24日,beat365唯一官方网站肿瘤医院柯杨课题组在Cell 子刊Cell Reports Medicine在线发表题为“Absence of Lugol staining indicates initiation of esophageal squamous cell carcinoma: a combined genomic and epidemiologic study”的研究报告。该研究依托课题组在食管癌高发区开展的大规模自然人群食管碘染内镜筛查试验队列(“ESECC trial”,NCT01688908)1,联合基因组学和人群流行病学数据,系统分析了食管鳞状上皮不同病变阶段的基因组变异规律和发生癌变的长期风险,首次揭示食管黏膜的“碘不染色病变(Lugol unstaining lesions, LUL)”是食管鳞状上皮细胞癌化的起始阶段,且发生时间早于传统病理学层面的细胞形态改变。这一重要发现为认识食管鳞癌发生发展的自然史以及食管癌精准筛查策略的建立和优化提供了重要科学依据。

食管癌是世界范围内的常见恶性肿瘤之一。中国食管癌新发和死亡病例数占全球半数以上。与西方国家以食管腺癌为主不同,中国的食管癌以鳞状细胞癌为主。在主要病因尚未明确的情况下,开展人群水平的食管癌内镜筛查,通过早诊早治降低食管癌死亡负担,是当前食管癌防控主要手段。碘染色内镜是食管癌筛查的金标准技术。该技术基于碘与食管上皮细胞内糖原反应,通过对碘不染色病变(Lugol unstaining lesion, LUL)进行指示性活检并联合组织病理学诊断,实现对食管早期病变的诊断和临床干预。
一直以来,病理学层面的鳞状上皮异型增生被认为是食管鳞状上皮癌化过程的起始阶段。内镜下的碘染色缺失一直仅被作为“早期病理学改变”的指示,其背后的基因组变异特征以及在食管鳞癌发生发展自然史中的作用未被认知。该项研究基于食管癌高发社区自然人群建立的专病筛查队列,积累了具有良好人群代表性的早期病变样本及长期随访数据,系统探索了食管多阶段病变的基因组变异规律及长期肿瘤进展风险,揭示了食管上皮癌化进程的新阶段及不同病变发生“时序”,为科学认识食管鳞癌自然史及防治策略的优化提供了新的关键证据。
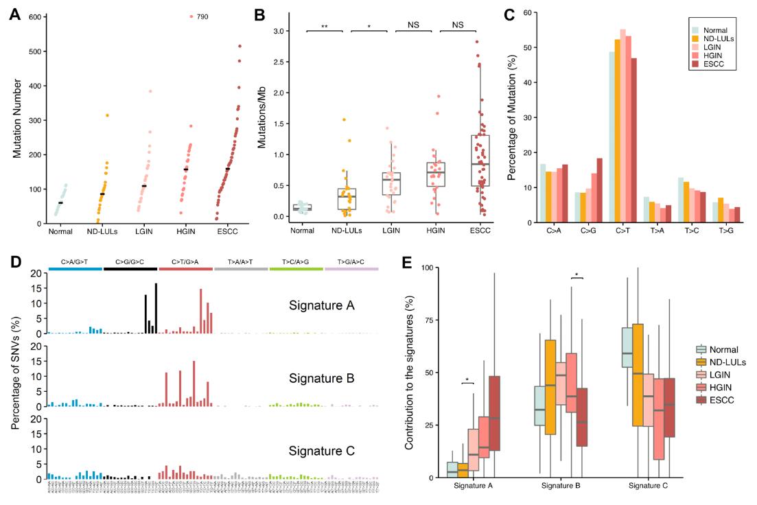
该研究纳入了来自ESECC人群内镜筛查的不同病变阶段活检组织样本,包括26例正常食管上皮、24例病理诊断无异型增生但内镜下碘染缺失病变(ND-LUL)、30例低级别上皮内瘤变、26例高级别上皮内瘤变以及57例食管鳞癌样本。通过全外显子组测序,该研究首先发现,随着病变级别升高,体细胞突变负荷逐渐增加,且在ND-LUL阶段即已出现显著特异性突增,而在低级别上皮内瘤变及其后病变阶段,突变负荷呈现稳定累积态势。
图1 食管鳞状上皮不同病变阶段突变特征
(A-B)不同病变阶段的突变数量及突变率;(C)不同病变阶段的突变频谱;(D)三种主要的突变印记;(E)主要突变印记的贡献比例。
进一步分析发现,各阶段病变中均已存在食管癌相关基因的体细胞突变,且突变频率随病变级别增加逐渐升高。其中,TP53是最高频突变基因,且在正常上皮中已有大量TP53基因突变存在。而与之相反,NOTCH1基因突变在正常组织中广泛存在,但随着病变级别升高其突变频率逐渐降低,这一结果支持了食管鳞癌起源于无NOTCH1克隆的假说2,也与该课题组前期发现NOTCH1突变水平降低可早期预警食管癌前病变进展风险的结果一致3。
图2 食管鳞状上皮不同病变阶段突变基因谱
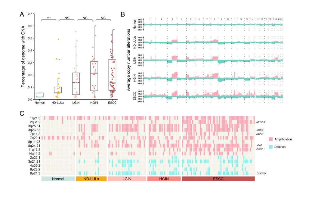
拷贝数变异(Copy number variation)分析发现,与突变分析结果一致,相较于正常组织,ND-LUL阶段即已发生拷贝数变异程度显著升高,既往在食管癌及异型增生病变中常见的拷贝数变异区域在ND-LUL中亦被发现。在其后更高级别病变中,拷贝数变异程度亦呈现稳定积累趋势。
图3 食管鳞状上皮不同病变阶段的拷贝数变异
(A)不同病变阶段的拷贝数变异程度;(B)不同病变阶段的平均拷贝数变异情况;(C)食管癌常见拷贝数变异区域的变异情况。
克隆扩增分析显示,与正常组织中较低的突变细胞比例相比,ND-LUL阶段已出现明显的克隆扩增,且已达到与更高级别病变相似的程度。正向选择基因筛选分析结果显示,NOTCH1基因突变在正常组织和突变细胞比例较低的ND-LUL中出现富集并具有较高的细胞比例,而随着病变级别不断升高,TP53逐渐成为多数样本中具有最大突变细胞比例的基因。

图4 食管鳞状上皮不同病变阶段突变细胞比例
(A)每个个体非沉默突变细胞比例;(B)每个个体最大细胞比例;(C)具有最大细胞比例的正向选择基因占比。
进一步按照内镜下碘不染区域大小对ND-LUL进行分组比较,发现变异负荷与病变大小呈现正相关。在较小病变(≤5mm)基因组变异程度与正常黏膜接近,但当病变增大(>5mm)时,各维度变异程度迅速升高,提示碘不染色病变大小反映了突变累积和克隆扩增的程度。
图5 不同大小LUL中的基因组变异比较
(A)不同大小LUL中的体细胞突变率;(B)不同大小LUL中的拷贝数变异;(C)不同大小LUL中的突变细胞比例。
最后,该研究使用ESECC队列长达8年的随访数据,评估了不同大小和病理级别的碘不染病变进展为食管癌的绝对和相对风险。结果显示,对于病理诊断未见异常的ND-LUL组,当碘不染病变达到6-10mm时,其进展风险已显著高于正常组,而当病变达到10mm以上时,其进展为食管癌的风险将发生数十倍级别的升高。这与该课题组前期发现的碘染异常特征(尤其是LUL大小)与病变进展风险相关的结果一致4。
图6 基于ESECC人群8年随访数据评估不同LUL大小及病理级别亚组的进展风险
(A)基线筛查时不同LUL大小(1-5mm,6-10mm,>10mm)和不同病理级别对象进展至癌的风险;(B)各亚组累积进展风险曲线。
对食管鳞癌自然史认知与筛查实践的意义
该研究基于独特的社区人群内镜筛查专病队列所采集的不同级别病变食管黏膜样本,联合基因组学和长期纵向随访数据,首次揭示在ND-LUL阶段在突变、拷贝数变异及克隆扩增等维度已发生大量基因组变异累积且远期癌变风险明显升高,其发生时间早于目前病理学可做出诊断的细胞学形态改变。基于此,研究者提出食管黏膜的碘染着色异常是食管鳞状上皮细胞癌化自然进程的起始阶段。这一发现重塑了人们对于食管鳞状上皮细胞癌化自然史的传统认知,对建立更具效果和效率的食管癌防治干预窗口具有重要意义。
在当前的筛查实践中,针对内镜下所发现的碘不染色病变制定监测和临床处置策略仅依赖细胞学层面的组织病理诊断,即发现异型增生才推荐进行内镜复查监测和临床处置。而未发现细胞异型化改变的ND-LUL患者在监测中往往被忽视。研究者团队前期对于超千例碘不染色病变的随访观察已证实,高达40%-50%最终进展为食管癌的病例来自ND-LUL病变5。病理诊断的局限性使这部分患者未被现行监测策略所覆盖,从而失去被保护的机会。此项研究从分子遗传学和流行病学层面解释了内镜活检联合病理诊断对部分受检者“无能为力”现象背后的深刻原因,再次强调了将ND-LUL病变纳入筛查后内镜监测的必要性,尤其是对于碘不染病变较大者更需关注。这为食管癌精准筛查和监测策略的建立以及揭示食管癌起源、发现新的早期预警分子标志物提供了关键线索和科学基础6。
该报告共同第一作者为beat365唯一官方网站肿瘤医院遗传学研究室团队刘震助理研究员、刘萌飞副研究员、刘英副研究员、周仁博士及阿米尔·阿卜力孜讲师(石河子大学医学院),通讯作者为团队联合负责人柯杨教授、何忠虎研究员。
参考文献:
1. He, Z., Liu, Z., Liu, M., Guo, C., Xu, R., Li, F., Liu, A., Yang, H., Shen, L., Wu, Q., et al. (2019). Efficacy of endoscopic screening for esophageal cancer in China (ESECC): design and preliminary results of a population-based randomised controlled trial. Gut 68, 198-206. 10.1136/gutjnl-2017-315520.
2. Martincorena, I., Fowler, J.C., Wabik, A., Lawson, A.R.J., Abascal, F., Hall, M.W.J., Cagan, A., Murai, K., Mahbubani, K., Stratton, M.R., et al. (2018). Somatic mutant clones colonize the human esophagus with age. Science 362, 911-917. 10.1126/science.aau3879.
3. Liu, M., Liu, Y., Zhou, R., Liu, Z., Guo, C., Xu, R., Li, F., Liu, A., Yang, H., Zhang, S., et al. (2022). Absence of NOTCH1 mutation and presence of CDKN2A deletion predict progression of esophageal lesions. J Pathol 258, 38-48. 10.1002/path.5970.
4. Liu, M., Zhou, R., Guo, C., Xu, R., Liu, A., Yang, H., Li, F., Duan, L., Shen, L., Wu, Q., et al. (2021). Size of Lugol-unstained lesions as a predictor for risk of progression in premalignant lesions of the esophagus. Gastrointest Endosc 93, 1065-1073 e1063. 10.1016/j.gie.2020.09.020.
5. Liu, M., Liu, Z., Liu, F., Guo, C., Xu, R., Li, F., Liu, A., Yang, H., Zhang, S., Shen, L., et al. (2020). Absence of Iodine Staining Associates With Progression of Esophageal Lesions in a Prospective Endoscopic Surveillance Study in China. Clin Gastroenterol Hepatol 18, 1626-1635 e1627. 10.1016/j.cgh.2019.08.058.
6. He, Z., and Ke, Y. (2020). Precision screening for esophageal squamous cell carcinoma in China. Chin J Cancer Res 32, 673-682. 10.21147/j.issn.1000-9604.2020.06.01.
原文链接:https://www.cell.com/cell-reports-medicine/fulltext/S2666-3791(23)00321-X
(beat365唯一官方网站肿瘤医院)