2024年1月30日,来自beat365唯一官方网站药学院夏青教授团队和石玉杰博士在Adv Sci在线发表了题为“Unnatural Amino Acid-Based Ionic Liquid Enables Oral Treatment of Nonsense Mutation Disease in Mice”的研究论文,首次报道利用离子液体技术提高基因密码子扩展系统在治疗无义突变小鼠模型中的作用。该研究建立了一种简单而经济的策略来优化非天然氨基酸(UAA)的底物形式,实现无创而高效的口服给药,显著提高了UAA在体内的暴露及其在靶细胞中的利用率,并观察到更为快速、稳定和持久的全长蛋白恢复表达。

基因密码子扩展技术(GCE)通过将提前终止密码子重新编码为非天然氨基酸(UAA)应用于蛋白质工程、细胞过程调控和遗传性疾病治疗。UAA的体内递送是一个难题,且UAAs在血清中代谢迅速,因而现有策略中UAA的体内利用率极低。夏青教授团队擅长GCE的改造与应用,石玉杰博士主要从事离子液体的递送与治疗研究。将离子液体与基因密码子扩展系统结合,有望解决非天然氨基酸的递送难题。

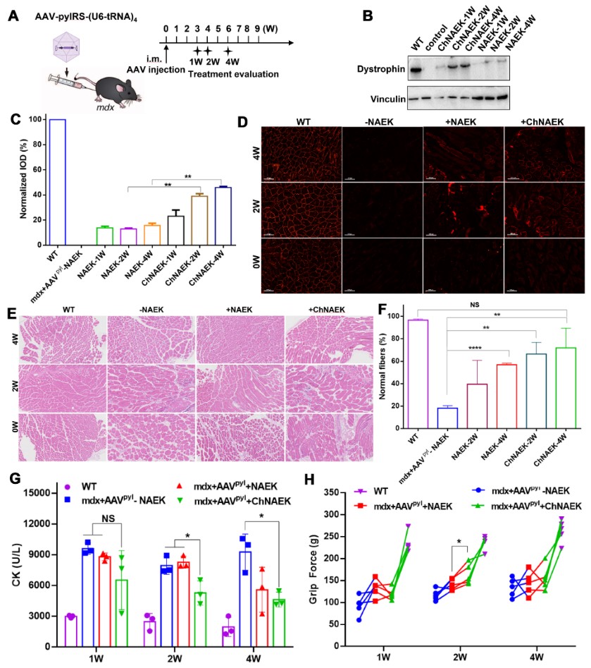
图1. 口服NAEK的离子液体制剂通过MmPylRS-tRNAUUA系统增强mdx小鼠Dystrophin恢复
该研究首先在细胞水平上证实了非天然氨基酸离子液体可提高UAA在细胞内的保留,同时可能发挥自催化作用从而提高氨酰tRNA合成酶的催化效率,使得UAA蛋白翻译效率提高达20%。
在动物层面上,基于UAA的离子液体口服制剂显著提高了UAA的口服生物利用度(达10倍)和病灶组织内的积累(增加13倍),增加了UAA的体内暴露量。在整合了基因密码子扩展系统的转基因动物上,通过肌肉注射相同摩尔剂量的UAA水溶液或其离子液体制剂,证实了离子液体制剂显著提高了体内UAA的插入效率。口服基于NAEK的离子液体ChNAEK制剂后,转基因小鼠的心脏(27%)、脑(10%)、胃(42%)和肌肉(29%)组织中报告蛋白GFP的表达明显高于NAEK水溶液组(低于6%)。这与ChNAEK制剂组中NAEK在这些组织中的积累和分布以及其体内GCE掺入效率均明显高于水溶液组有关。在肌肉、心脏和大脑中肌营养不良蛋白表达失败可能导致杜氏肌营养不良症(DMD)患者病情恶化甚至死亡。研究者对DMD疾病模型mdx小鼠注射了携带基因密码子扩展系统的AAV,并进行了为期四周的ChNAEK口服治疗,结果显示ChNAEK制剂具有良好的治疗潜力,可恢复40%的肌营养不良蛋白表达,恢复75%的正常纤维功能,血清肌酸激酶(CK)水平随着治疗时间的推移显著降低,同时小鼠的握力增加,表现出良好的长期安全性。

图2. mdx小鼠口服离子液体制剂后抗肌萎缩蛋白恢复与肌纤维功能方面的疗效
这项研究解决了通过GCE来抑制无义突变的位点特异性抑制中UAA体内利用率低的挑战。研究策略可以推广到通过口服途径整合通用的UAAs来赋予疾病蛋白质功能和减轻由无义突变引起的人类疾病,在临床转化方面具有前景。此项研究已获授权中国发明专利,并申报PCT国际专利。
beat365唯一官方网站药学院石玉杰博士、博士研究生史宁宁和杨月麟共同第一作者,石玉杰博士也是该文章的共同通讯作者。该研究受到国家科技部新药创制重大项目和国家自然科学基金等经费的支持。
原文链接:https://doi.org/10.1002/advs.202306792
作者简介
夏青,药学院长聘教授,医学博士,博士生导师。研究方向为前沿生物技术与再生医学,主要从事工程细胞和类人器官中的蛋白质翻译机器与元件的系统改造,实现工程细胞与干细胞内的碱基、氨基酸和聚糖分子的精确替换。针对单基因病无义突变类型的治疗,制备新型蛋白质翻译机器,提高基因解码效率,控制蛋白翻译速度。这些应用会改变对单基因病点突变的理解,为治疗带来了新的理念。

石玉杰,药剂学博士,药物分析学系教师。毕业于中国药科大学药学院,beat365唯一官方网站药剂学博士,美国哈佛大学工程与应用科学院访问学者。先后在制药企业、北大药学院药物分析和药剂系从事研究工作。担任人民卫生出版社《药物分析》第9版教材编委、Chinese Chemical Letters Drug Delivery栏目青年编委、中国整形美容协会形塑与综合技术转化分会理事等。主要研究方向为难溶性药物和大分子药物新型口服递送系统、口服吸收机制与策略研究。

(药学院)