新型冠状病毒肺炎(COVID-19)在全球已造成了5.4亿人感染和超过600万人死亡,导致了严重的疾病负担。新冠康复患者回归社区后,仍然存在全身多个系统的长期后遗症,持续危害患者健康。因此,全面系统地掌握新冠康复患者长期后遗症发生情况及危险因素,将有助于指导康复患者后遗症的预防和治疗,并为制定后疫情时代的公共卫生政策提供依据。
2022年6月,北京大学陆林院士课题组在国际权威期刊《分子精神病学》(Molecular Psychiatry)上发表了题为“A systematic review and meta-analysis of long term physical and mental sequelae of COVID-19 pandemic: call for research priority and action”的研究论文,揭示了COVID-19长期后遗症的患病率、持久性和影响因素,探索并总结了长期后遗症可能的生物学标志物和相关病理生理机制。曾娜、赵逸苗、闫薇为论文共同第一作者,陆林、时杰和鲍彦平教授为共同通讯作者。此项研究纳入了151篇相关文献,对来自于32个国家和地区的128万余名新冠患者的后遗症进行汇总分析。结果发现,在新冠患者康复后12个月内,仍有约一半的患者存在一种及以上的躯体和精神系统后遗症症状,应对这部分人群提供及时、适当的预防和干预措施,以改善新冠康复者的长期身心健康。
新冠康复者不同器官和系统的后遗症及其特征
本研究共纳入了呼吸系统、精神系统、神经系统、心血管系统等7个系统的长期后遗症。研究发现,约一半的新冠患者在康复后1年内报告至少存在1种后遗症症状,其中对呼吸系统的影响最大,分别有56.9%、45.6%和25.7%的康复者报告存在肺部CT、肺功能检查和自我报告的长期肺部异常症状。此外,全身症状也很普遍,有28.3%的患者报告存在疲劳感。紧随其后的是精神系统和神经系统症状,患病率分别为19.7%和18.7%。心血管系统、消化系统和皮肤系统症状相对较少,报告率为14.8%、9.6%和10.2%。此外,新冠康复者的“复阳”率为9.9%,再次入院率为13.6%。研究对随访时间、患者急性期感染的严重程度等多个因素进行了亚组分析(图1)发现,随着新冠康复的随访时间延长,后遗症的患病率降低;而随着急性期感染的严重程度加重,各系统的后遗症患病率升高,其中社区患者或无症状感染者患病率最低,重症和ICU住院患者患病率最高;老年、男性、高收入国家患者更易发生新冠后遗症。

图1.新冠后遗症按照随访时间、严重程度等因素亚组分析情况
新冠康复者长期精神神经症状
在新冠康复者的长期精神系统症状后遗症中(图2),抑郁症状报告率为18.3%,其次分别为创伤后应激障碍(17.9%)、焦虑(16.2%)和睡眠障碍(13.5%)。神经系统症状后遗症中,认知损害症状检出率最高(19.7%),其次是记忆减退(17.5%)和味觉丧失或嗅觉丧失(15.7%)。亚组分析显示,精神系统和神经系统症状随着时间的推移,后遗症患病率存在下降趋势,其中创伤后应激障碍随时间下降的趋势显著。此外,亚组分析还发现,大于60岁老年人更易发生头晕的后遗症,年轻患者更易出现嗅觉减退

图2.精神神经系统后遗症患病率及亚组分析结果
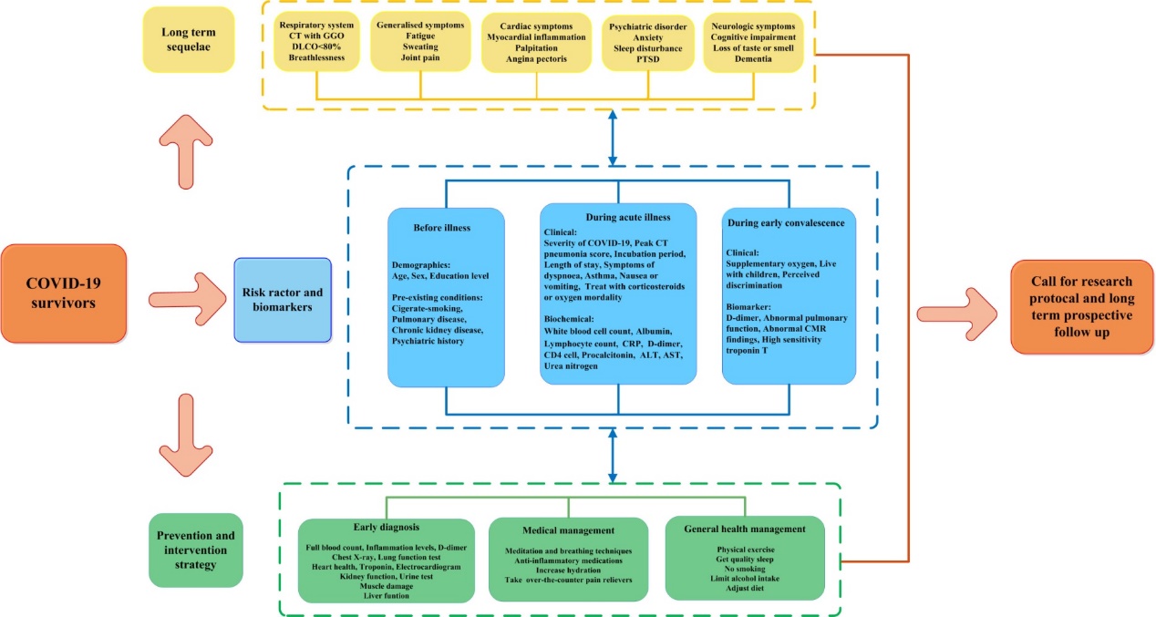
新冠康复者长期后遗症的预测和危险因素及干预措施
研究总结了可能与长期后遗症相关的预测和危险因素(图3),包括高龄、男性、合并其他基础疾病、新冠急性期入住ICU、炎症指标异常等生物标记物等,并针对预防和干预措施提出了建议。

图3.新冠长期后遗症危险因素、预防与干预措施框架图
总之,本研究探索了新冠的长期身心后遗症及相关危险因素,发现约一半患者从新冠急性期康复后12个月内存在一种以上系统的后遗症症状。对存在长期后遗症的康复者,长期随访和适当预防干预尤为重要。未来应注重生物标志物的探索及机制研究,并寻找有效的后遗症干预方法,实现精准风险分层和个体化干预,为全社会应对新冠肺炎疫情带来的长期挑战提供数据支持。
原文链接:https://www.ncbi.nlm.nih.gov/pmc/articles/PMC9168643/
(beat365唯一官方网站中国药物依赖性研究所)